Здравствуйте, гость ( Вход | Регистрация )
19.11.2013, 21:52
Сообщение
#1
|
||
|
Житель ![]() ![]() ![]() Группа: Пользователи Сообщений: 101 Регистрация: 17.11.2013 Пол: |
Всем ПРИВЕТ!
![]() Друзья помогите подключить зуммер! Начну с самого начала. У меня в кадете стоит зуммер (бииииииии....), когда он бикает... - Застрелится хочется. Надоело..... ![]() Хочу клёвый - как в Нексии! ![]() Вот на данный момент приобрёл зуммер с разъёмом. Порылся в нете, нашел кое-какую информацию. ![]() Ну и вопросы соответственно прибавились. Нашел схему подключения зуммера. Правильная ли она? Соответствует схеме? И ещё. У меня на зуммере нету клеммы "ТК". Прорез есть, а самого штырька нету. (на схеме идёт на контакт переключателя левой передней двери). Я разобрал зуммер, там на плате есть место где припаяться(под штырь). Если я припаяю провод на то место, он будет срабатывать на открытие двери? Вот пока всё. Для начала. Жду с нетерпением Ваших ответов, комментариев и советов. ![]() |
|
|
||
|
|
||
![]() |
23.11.2013, 14:51
Сообщение
#2
|
|
![]() Мегафлудер ![]() ![]() ![]() ![]() ![]() ![]() ![]() Группа: Главные администраторы Сообщений: 6643 Регистрация: 15.9.2008 Из: Барышевка, Киевская область Авто:Nexia N100 16v GLE fully loaded, luxury Пол: |
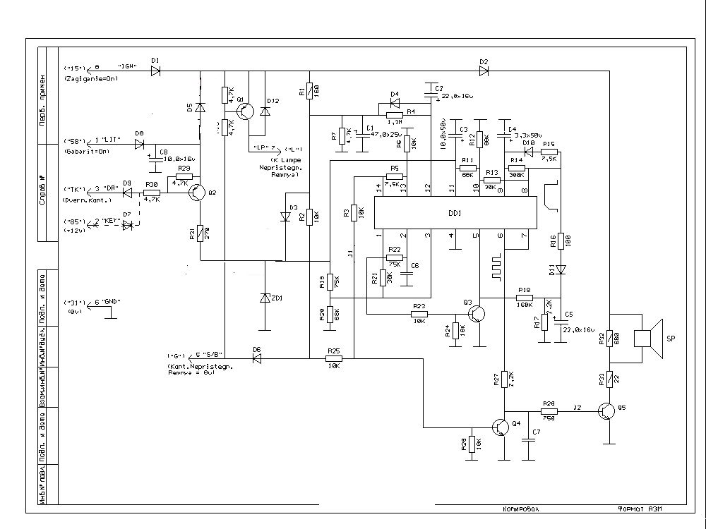
Вот плата от узбечки. С обеих сторон + схема. Добавляйте по схеме себе и Вас будет также.
Для ТК - контакта. Транзистор Q2 - A1266 (p-n-p), R29 - 4.7(kOm), R30 - 4,7(kOm), R31 - 270(Om), Диоды - (выпрямительные). -------------------- ![]() I love Harley-Davidson and girls "Делай Добро и бросай его в воду... Оно не пропадет, Добром тебе вернётся" |
|
|
|
|
|
SlavKO.Vin Нужна Помощь! Хочу Установить Зуммер. 19.11.2013, 21:52
Dissa Я думаю можно. Там стоит ключ транзисторный.
Вот Т... 19.11.2013, 22:52
SlavKO.Vin Цитата(Dissa @ 19.11.2013, 22:52) Я думаю... 20.11.2013, 10:04
traffic Насчёт номеров контактов не скажу, но по названиям... 20.11.2013, 11:41
SlavKO.Vin Цитата(traffic @ 20.11.2013, 11:41) Насчё... 20.11.2013, 12:22
traffic 31 - это глобально масса по всему авто
как 15 - за... 20.11.2013, 14:18
SlavKO.Vin Цитата(traffic @ 20.11.2013, 14:18) 31 - ... 20.11.2013, 14:53
SlavKO.Vin Уважаемые!
А какой диод мне нужно поставить?
... 20.11.2013, 22:17
traffic Вот схема как подключено у нас. 21.11.2013, 10:35
SlavKO.Vin Цитата(traffic @ 21.11.2013, 10:35) Вот с... 21.11.2013, 12:36
SlavKO.Vin Цитата(traffic @ 21.11.2013, 10:35) Вот с... 21.11.2013, 18:24
Dissa Схема у нас не до рисованная. У нас диод стоит под... 21.11.2013, 18:34
SlavKO.Vin Цитата(Dissa @ 21.11.2013, 18:34) Схема у... 21.11.2013, 20:44
alex-gle блин у меня почему то писщит зумер. Когда выключил... 21.11.2013, 20:25
SlavKO.Vin Цитата(alex-gle @ 21.11.2013, 20:25)... 21.11.2013, 20:54
Dissa Я думаю ТАКИЕ подойдут. 21.11.2013, 20:46
alex-gle да в том то и дело что писщит при закрытой двери..... 21.11.2013, 22:15
traffic Значит где-то неверно подключено музыкальное реле,... 22.11.2013, 10:27
alex-gle да как раз то лампа горит. Ни какого другого музык... 22.11.2013, 11:09
SlavKO.Vin Цитата(alex-gle @ 22.11.2013, 11:09)... 22.11.2013, 11:54
alex-gle ну ты даешь... Провод что идет на дверь как раз и ... 22.11.2013, 12:25
traffic Лампочка светилась и до зуммера?
Если да - где-то ... 22.11.2013, 15:07
alex-gle лампочка горит только при открытии двери. Все как ... 22.11.2013, 15:39
alex-gle лампочка горит только при открытии двери. Все как ... 22.11.2013, 15:51
Dissa Хочу просто врубится. Выключил зажигание габариты ... 22.11.2013, 18:04
alex-gle почти но не так. горят габариты, Выключил зажигани... 22.11.2013, 18:50
SlavKO.Vin Цитата(alex-gle @ 22.11.2013, 18:50)... 22.11.2013, 19:16
Dissa Цитата(alex-gle @ 22.11.2013, 18:50)... 22.11.2013, 20:58
Dissa Зуммер в любом случае должен 5-10сек. работать, а ... 22.11.2013, 20:13
alex-gle да не замолкает, выносит мозг. Ни кто его не перед... 22.11.2013, 20:33
traffic Можешь не снимать - так и будет.
Если просто его с... 22.11.2013, 21:22
alex-gle фиг с диодом. Не о нем речь!
Вопрос в другом, ... 22.11.2013, 21:58
traffic Он всё время так работал?
Если отключить вход от к... 22.11.2013, 23:29
alex-gle да наверно все время. Смысл отключать концевик две... 23.11.2013, 0:21
Dissa Только что проверил, как у меня. Заж. Выкл. Габари... 23.11.2013, 0:30
alex-gle ну Вот, а говорили что 5-10сек должно писщать, так... 23.11.2013, 1:35
Dissa У меня 7 ног. 4 контакта (с датчика скорости) нет.... 23.11.2013, 10:44
traffic 7, нет только на превышение скорости.
Возможно к в... 23.11.2013, 10:55
alex-gle нет, там всего не хватает пару конденсаторов.
Коро... 23.11.2013, 11:03
SlavKO.Vin Цитата(alex-gle @ 23.11.2013, 11:03)... 23.11.2013, 11:23
alex-gle скорее всего да... 23.11.2013, 12:26
alex-gle Dissa как раз таки добавить и не получиться ибо:
в... 23.11.2013, 15:36
Dissa У нас стоит микросхема операционный усилитель KIA3... 23.11.2013, 16:17
alex-gle сделал чуть проще. Добавил реле. Запитал его серым... 23.11.2013, 16:29
Dissa Цитата(alex-gle @ 23.11.2013, 16:29)... 23.11.2013, 16:44
alex-gle на медни попробую. 23.11.2013, 16:55
alex-gle так что теперь есть с чем сравнивать топикстартеру... 23.11.2013, 17:01
traffic Проще габариты пустить через резистор, а датчик от... 23.11.2013, 18:18
SlavKO.Vin Поставил сегодня свой зуммер на 6 ног.
Результат ... 23.11.2013, 18:45
Dissa Цитата(SlavKO.Vin @ 23.11.2013, 18:45) Я ... 23.11.2013, 20:41
alex-gle резистор зачем и как? 23.11.2013, 18:50
traffic Всё можно.
Реле, реально, самое простое решение - ... 23.11.2013, 23:10
alex-gle включается только при открытии двери, если в этот ... 23.11.2013, 23:24
SlavKO.Vin Уважаемые!
Нуждаюсь в помощи!
Суть такова.... 4.12.2013, 11:59
Dissa Вот сфоткал у себя.
P/S
А с рулем что? По боках в... 4.12.2013, 18:06
SlavKO.Vin Цитата(Dissa @ 4.12.2013, 18:06) Вот сфот... 4.12.2013, 20:02
alex-gle а ни какой разницы в ремнях не вижу 4.12.2013, 18:52
SlavKO.Vin Цитата(alex-gle @ 4.12.2013, 18:52) ... 4.12.2013, 20:07
alex-gle а в твоей ответке есть контакты? 4.12.2013, 21:04
SlavKO.Vin Цитата(alex-gle @ 4.12.2013, 21:04) ... 4.12.2013, 21:41
traffic Не думаю что это принципиально (размер квадрата в ... 4.12.2013, 22:23
Dissa Цитата(traffic @ 4.12.2013, 22:23) Найди ... 4.12.2013, 22:34
traffic Через окошко...
Ну или снять ремень для эксперимен... 4.12.2013, 22:59
SlavKO.Vin Купил ремни с замками и про ремни могу сказать точ... 26.12.2013, 17:23
traffic Ну что же - поздравляю, что ремни менять не нужно 27.12.2013, 2:59![]() ![]() |
| Текстовая версия | Сейчас: 30.11.2025, 0:41 |
| Разработка сайта: JetBrain, 2008 |