IPB

Здравствуйте, гость ( Вход | Регистрация )

2 страниц V   1 2 >  
Ответить в данную темуНачать новую тему
> Плавное выключение освещения салона
Dissa
сообщение 18.9.2008, 16:23
Сообщение #1


Мегафлудер
*******

Группа: Главные администраторы
Сообщений: 6643
Регистрация: 15.9.2008
Из: Барышевка, Киевская область
Авто:Nexia N100 16v GLE fully loaded, luxury
Пол:



Сделал маленькую схему и установил между крышей и обивкой, возле плафона когда его снимаете есть дыра в сторону задних сидений. Подключение очень простое. Один провод на + второй на - , третий белый вынимаем со штекера и подсоединяем по схеме. Вот и все. На сигнализзацию не влияет. Время задержки 10с. , плавное выключение за 4 сек. Попробуйте затрат почти никаких.


--------------------

I love Harley-Davidson and girls
"Делай Добро и бросай его в воду... Оно не пропадет, Добром тебе вернётся"
Перейти в начало страницы
Вставить ник
+Цитировать сообщение
naum
сообщение 18.9.2008, 21:51
Сообщение #2


Участник
**

Группа: Пользователи
Сообщений: 94
Регистрация: 21.7.2008
Авто:nexia gle dohc 1.5
Пол:



Можно ли как-то изменить схему, не сильно ее усложняя, чтобы появилась возможность регулировать время включения и выключения?
Перейти в начало страницы
Вставить ник
+Цитировать сообщение
Pawa
сообщение 19.9.2008, 12:52
Сообщение #3


Авторитет
*****

Группа: Пользователи
Сообщений: 819
Регистрация: 5.6.2008
Из: Харьков
Пол:



Цитата(naum @ 18.9.2008, 22:51) *
Можно ли как-то изменить схему, не сильно ее усложняя, чтобы появилась возможность регулировать время включения и выключения?

При желании можно, а зачем? Если указанное время не устраивает проще один раз подобрать соответствующие номиналы электролита и резисторов.
Перейти в начало страницы
Вставить ник
+Цитировать сообщение
naum
сообщение 19.9.2008, 14:31
Сообщение #4


Участник
**

Группа: Пользователи
Сообщений: 94
Регистрация: 21.7.2008
Авто:nexia gle dohc 1.5
Пол:



Может быть и проще, если на столе есть сразу куча сопротивлений и емкостей.
Перейти в начало страницы
Вставить ник
+Цитировать сообщение
Pawa
сообщение 29.9.2008, 15:28
Сообщение #5


Авторитет
*****

Группа: Пользователи
Сообщений: 819
Регистрация: 5.6.2008
Из: Харьков
Пол:



Цитата(naum @ 19.9.2008, 15:31) *
Может быть и проще, если на столе есть сразу куча сопротивлений и емкостей.

Так не обязательно куча, можно по времянке подключить переменные резисторы, потом на их место обычные.
Перейти в начало страницы
Вставить ник
+Цитировать сообщение
naum
сообщение 29.9.2008, 15:31
Сообщение #6


Участник
**

Группа: Пользователи
Сообщений: 94
Регистрация: 21.7.2008
Авто:nexia gle dohc 1.5
Пол:



Цитата(Pawa @ 29.9.2008, 16:28) *
Так не обязательно куча, можно по времянке подключить переменные резисторы, потом на их место обычные.


Таки оно, вполне выход smile.gif
Перейти в начало страницы
Вставить ник
+Цитировать сообщение
Дядя Жора
сообщение 26.3.2009, 20:33
Сообщение #7


Новичок
*

Группа: Пользователи
Сообщений: 41
Регистрация: 19.3.2009
Из: Kyiv
Пол:



Цитата(naum @ 29.9.2008, 15:31) *
Таки оно, вполне выход smile.gif

Мужики, я думаю вам нужно на это взглянуть http://nexia-club.com.ua/index.php?showtop...ost&p=45540
Перейти в начало страницы
Вставить ник
+Цитировать сообщение
Lithium
сообщение 27.3.2009, 22:24
Сообщение #8


Житель
***

Группа: Пользователи
Сообщений: 127
Регистрация: 8.10.2008
Из: Харьков
Авто:Nexia 16V
Пол:



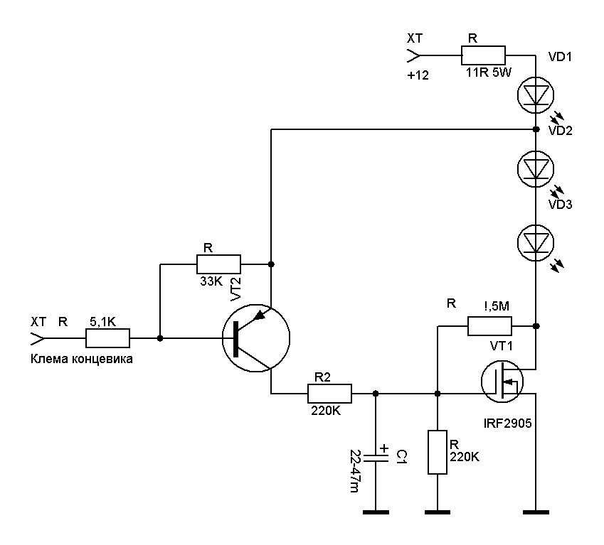
Наш ответ Чемберлену - собрал схему на мощных светодиодах с плавным включением/ выключением
время включения/ выкдючения около 3 с. Использовал 3 одноватных светодиода, потребление 300ма , светит очень ярко, Можно не напрягаясь мелкий текст читать rolleyes.gif
Эскизы прикрепленных изображений
Прикрепленное изображение
Прикрепленное изображение
 

Прикрепленные файлы
Прикрепленный файл  Схема.BMP ( 80.96 килобайт ) Кол-во скачиваний: 925
 
Перейти в начало страницы
Вставить ник
+Цитировать сообщение
Penguin
сообщение 28.3.2009, 9:52
Сообщение #9


Активист клуба
*******

Группа: Администраторы
Сообщений: 2711
Регистрация: 19.9.2008
Из: Киев
Пол:



Цитата(Lithium @ 27.3.2009, 22:24) *
Наш ответ Чемберлену - собрал схему на мощных светодиодах с плавным включением/ выключением
время включения/ выкдючения около 3 с. Использовал 3 одноватных светодиода, потребление 300ма , светит очень ярко, Можно не напрягаясь мелкий текст читать rolleyes.gif


ИМХО, мегатопорно и мегаНЕаккуратно sad.gif


--------------------
Я не ленивый. Просто меня хранит великий древнеегипетский бог покоя и умиротворения Данунах
Перейти в начало страницы
Вставить ник
+Цитировать сообщение
Lithium
сообщение 28.3.2009, 20:35
Сообщение #10


Житель
***

Группа: Пользователи
Сообщений: 127
Регистрация: 8.10.2008
Из: Харьков
Авто:Nexia 16V
Пол:



Цитата(Penguin @ 28.3.2009, 9:52) *
ИМХО, мегатопорно и мегаНЕаккуратно sad.gif

Там еще плафон есть который все окультуривает
Мое ИМХО-
"Пиз****- не мешки ворочать", может быть представишь свой мегафонарь, который, я уверен, намного мегалучше?
Перейти в начало страницы
Вставить ник
+Цитировать сообщение
Penguin
сообщение 28.3.2009, 21:19
Сообщение #11


Активист клуба
*******

Группа: Администраторы
Сообщений: 2711
Регистрация: 19.9.2008
Из: Киев
Пол:



Цитата(Lithium @ 28.3.2009, 20:35) *
Там еще плафон есть который все окультуривает
Мое ИМХО-
"Пиз****- не мешки ворочать", может быть представишь свой мегафонарь, который, я уверен, намного мегалучше?


Я сторонник того, чтобы не изобретать МЕГАвелосипед wink.gif

P.S. Еще когда-то давно в далеком 8 классе средней школы, когда первый раз в жизни травил плату под цвето-свето музыкальную установку качество пайки было на порядок выше. wink.gif
Без обид, плиз. Кому что нравится wink.gif


--------------------
Я не ленивый. Просто меня хранит великий древнеегипетский бог покоя и умиротворения Данунах
Перейти в начало страницы
Вставить ник
+Цитировать сообщение
Malish
сообщение 5.5.2009, 21:48
Сообщение #12


Новичок
*

Группа: Пользователи
Сообщений: 24
Регистрация: 24.3.2009
Из: г. Тульчин Винницкая обл. ул. Артоболевского 4, кв.43
Авто:Nexia SOHC
Пол:



Заказал себе с Росии такой девайс: http://www.asrc.ru/LD-01.htm (опция N для Nexii). Стоимость с доставкой авиапочтой - 160 грн. Сегодня получил и поставил за 5 минут! Пашет обалденно! Главное, ничего не нада дополнительно тянуть - идет логическое распознание заводки двигла! Ещё есть режим "комфорт" - глушишь двигло -и фонарь включается, а секунд через 30 плавно гаснет. Также класный ражим, позволяющий погасить свет в салоне при длительно открытых дверях - для забывчивых! ПРиблуда имеет высокое входное сопротивление, и на сигналку не влияет.
Перейти в начало страницы
Вставить ник
+Цитировать сообщение
Penguin
сообщение 5.5.2009, 22:11
Сообщение #13


Активист клуба
*******

Группа: Администраторы
Сообщений: 2711
Регистрация: 19.9.2008
Из: Киев
Пол:



Цитата(Malish @ 5.5.2009, 22:48) *
Заказал себе с Росии такой девайс: http://www.asrc.ru/LD-01.htm (опция N для Nexii). Стоимость с доставкой авиапочтой - 160 грн. Сегодня получил и поставил за 5 минут! Пашет обалденно! Главное, ничего не нада дополнительно тянуть - идет логическое распознание заводки двигла! Ещё есть режим "комфорт" - глушишь двигло -и фонарь включается, а секунд через 30 плавно гаснет. Также класный ражим, позволяющий погасить свет в салоне при длительно открытых дверях - для забывчивых! ПРиблуда имеет высокое входное сопротивление, и на сигналку не влияет.


Кошмарно дорого, ИМХО, как для такого примитивного девайса. Тот кто занимается программированием микроконтроллеров не даст соврать.


--------------------
Я не ленивый. Просто меня хранит великий древнеегипетский бог покоя и умиротворения Данунах
Перейти в начало страницы
Вставить ник
+Цитировать сообщение
Alexander_SH
сообщение 6.5.2009, 12:01
Сообщение #14





Группа: Пользователи
Сообщений: 5
Регистрация: 28.3.2009
Авто:auto
Пол:



Цитата(Penguin @ 5.5.2009, 23:11) *
Кошмарно дорого, ИМХО, как для такого примитивного девайса. Тот кто занимается программированием микроконтроллеров не даст соврать.

Знаете анекдот: сосед спрашивает соседа:
- Ты на концерт Мадонны пойдешь?
- Нет.
- А почему?
- Да, мне жена напела, чой-то мне не понравилось...



--------------------
Перейти в начало страницы
Вставить ник
+Цитировать сообщение
Penguin
сообщение 6.5.2009, 13:53
Сообщение #15


Активист клуба
*******

Группа: Администраторы
Сообщений: 2711
Регистрация: 19.9.2008
Из: Киев
Пол:



Цитата(Alexander_SH @ 6.5.2009, 13:01) *
Знаете анекдот: сосед спрашивает соседа:
- Ты на концерт Мадонны пойдешь?
- Нет.
- А почему?
- Да, мне жена напела, чой-то мне не понравилось...


У меня установлен девайс Дяди Жоры и уже больше месяца функциклирует на ура. Делает все тоже самое, кроме гашения света при забытых закрытых дверях. И стоит он 60, а не 160.

Анекдот в тему:
Два новых русских:
- Купил галстук за лимон баксов от Версаче.
- Ну ты лошара. Там же за углом есть за 3 лимона баксов такой же.


--------------------
Я не ленивый. Просто меня хранит великий древнеегипетский бог покоя и умиротворения Данунах
Перейти в начало страницы
Вставить ник
+Цитировать сообщение
Sergej
сообщение 11.5.2009, 19:04
Сообщение #16


Житель
***

Группа: Пользователи
Сообщений: 101
Регистрация: 6.4.2008
Из: Днепропетровск
Авто:Nexia SOHC GL 2007
Пол:



набирая поиск в интернете нарыл такие схемки

http://electroavto.narod.ru/salon_svet.html

http://electroavto.narod.ru/salon_svet3.html

второй вариант собрал сам (сам системотехник). Подключил подсветку в ногах независимо всех четырех дверей, подсветку ручек открывания дверей и плавное гашение плафона
Перейти в начало страницы
Вставить ник
+Цитировать сообщение
Alexander_SH
сообщение 15.5.2009, 18:44
Сообщение #17





Группа: Пользователи
Сообщений: 5
Регистрация: 28.3.2009
Авто:auto
Пол:



Цитата(Penguin @ 6.5.2009, 14:53) *
У меня установлен девайс Дяди Жоры и уже больше месяца функциклирует на ура. Делает все тоже самое, кроме гашения света при забытых закрытых дверях. И стоит он 60...


Неужели! biggrin.gif И "комфорт" работает? И настроить можно? И опознавание не ошибается и задержки четко выдерживаются и исключаются когда не нужны (открой-закрой дверь ночью при включенных фарах и обогреве заднего стекла и посмотри на плафон)? И защита от КЗ есть? И возможность подключения к сигналке есть?...

А доставка и перевод денег здесь не считается? Да и вроде как уже было подорожание у "дяди жоры" http://nexia-club.com.ua/index.php?showtopic=2473&st=64 ... Т.е. - уже 70грн! Или опять "врут газеты"? rolleyes.gif В сравнении с ценой LD-02 в 450р (90грн) - не так уж и заметна разница в цене при такой-то разнице в качестве...

Впрочем, устройства всякие нужны... "Кому и кобыла невеста!" Главное - верить, что она "такая же" и делает "тоже самое"...
Кстати, вот контроллер LD-01 - делает в точности "тоже самое", что у "дяди жоры", токо его цена почему-то 39грн... конечно, если считать без доставки самолетом и поездках на такси в банк и обратно....

А кто сказал, что поезда не ходят в Москву-из Москвы и в них не ездят проводники, перевозящие всякое-такое почти бесплатно? А? Многие этим уже давно вполне усиленно пользуются... wink.gif Чтоп не кормить всякие-такие вестерн-юнионы и аэрофлоты...

Да, и еще. В Украине (Запорожье) есть представитель ЗАО А-Сервис: antoxic@mail.zp.ua , зовут его Александр.

Удачи.


--------------------
Перейти в начало страницы
Вставить ник
+Цитировать сообщение
Penguin
сообщение 15.5.2009, 19:25
Сообщение #18


Активист клуба
*******

Группа: Администраторы
Сообщений: 2711
Регистрация: 19.9.2008
Из: Киев
Пол:



Цитата(Alexander_SH @ 15.5.2009, 19:44) *
Неужели! biggrin.gif И "комфорт" работает? И настроить можно? И опознавание не ошибается и задержки четко выдерживаются и исключаются когда не нужны (открой-закрой дверь ночью при включенных фарах и обогреве заднего стекла и посмотри на плафон)? И защита от КЗ есть? И возможность подключения к сигналке есть?...

А доставка и перевод денег здесь не считается? Да и вроде как уже было подорожание у "дяди жоры" http://nexia-club.com.ua/index.php?showtopic=2473&st=64 ... Т.е. - уже 70грн! Или опять "врут газеты"? rolleyes.gif В сравнении с ценой LD-02 в 450р (90грн) - не так уж и заметна разница в цене при такой-то разнице в качестве...

...Далее поскипано...


Вот когда я приеду на авторынок в городе Киеве и без проблем куплю девайс дяди Саши_СШ тогда и поговорим. А так тему можно закрывать по причине бесконечного бесполезного трепа обиженного дяди Саши_СШ. Вместо трепа уже давно сделал бы бизнес.


--------------------
Я не ленивый. Просто меня хранит великий древнеегипетский бог покоя и умиротворения Данунах
Перейти в начало страницы
Вставить ник
+Цитировать сообщение
Дядя Жора
сообщение 15.5.2009, 21:48
Сообщение #19


Новичок
*

Группа: Пользователи
Сообщений: 41
Регистрация: 19.3.2009
Из: Kyiv
Пол:



Цитата(Penguin @ 15.5.2009, 20:25) *
Вот когда я приеду на авторынок в городе Киеве и без проблем куплю девайс дяди Саши_СШ тогда и поговорим. А так тему можно закрывать по причине бесконечного бесполезного трепа обиженного дяди Саши_СШ. Вместо трепа уже давно сделал бы бизнес.

plus.gif
Достойный ответ! Мой респект Penguin и всем кто в этой ветке хоть что-то делает своими руками! wink.gif
Перейти в начало страницы
Вставить ник
+Цитировать сообщение
Vlad_K
сообщение 18.12.2012, 21:30
Сообщение #20


Новичок
*

Группа: Пользователи
Сообщений: 37
Регистрация: 17.9.2010
Из: Киевская обл. Згуровский р-н., с. В. Круполь
Авто:Nexia N 150
Пол:



Цитата(Dissa @ 18.9.2008, 16:23) *
Сделал маленькую схему и установил между крышей и обивкой, возле плафона когда его снимаете есть дыра в сторону задних сидений. Подключение очень простое. Один провод на + второй на - , третий белый вынимаем со штекера и подсоединяем по схеме. Вот и все. На сигнализзацию не влияет. Время задержки 10с. , плавное выключение за 4 сек. Попробуйте затрат почти никаких.

А эта схемка только в разрив цепи от концевика цепляется, можна по подробней?
Перейти в начало страницы
Вставить ник
+Цитировать сообщение

2 страниц V   1 2 >
Ответить в данную темуНачать новую тему
1 чел. читают эту тему (гостей: 1, скрытых пользователей: 0)
Пользователей: 0

 



Текстовая версия Сейчас: 19.12.2025, 20:38
Разработка сайта: JetBrain, 2008