IPB

Здравствуйте, гость ( Вход | Регистрация )

 
Ответить в данную темуНачать новую тему
> Доработка зуммера
Dissa
сообщение 6.12.2012, 19:39
Сообщение #1


Мегафлудер
*******

Группа: Главные администраторы
Сообщений: 6643
Регистрация: 15.9.2008
Из: Барышевка, Киевская область
Авто:Nexia N100 16v GLE fully loaded, luxury
Пол:



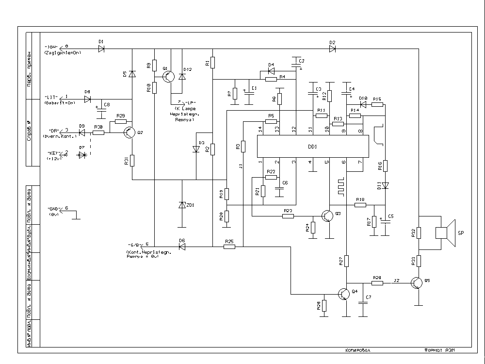
Решил сделать допонительную опцию для зуммера. При вкл. зажигании и открытой любой двери - устройство работает (пим,пим.пим). До тех пор пака все двери не будут закрыты. У меня был случай, когда забывал закрыть задние двери (прикрывал) и потом начинал движение. Плохо однако, на значок не обратил внимание.
Подсмтрел с росийского форума - говорю честно.
Все до этого функции остаются. Добавляется еще одна.
Описание и схемы оригинал и доработаную приведу ниже.
Но еще одно "НО", когда я сделал доработку, то срабатывала на одну дверь - водительскую, а на остальные нет, хотя лампочка в приборку загоралась на все двери. Оказывается под ковролином под сиденьем водителя идет жгут проводки и там на разъеме стоит диод в пластмассовом корпусе, так его нужно снять и поставить перемычку и тогда на все двери будет звуковая индикация. Фото этого диода покажу ниже. По схеме электрической для нексии этого диода нет. Все концевики по схеме паралельно подключены. В узбецкой сборке (на корейке не знаю) этот диод стоит. Переработка схемы зуммера на любителя, может кому она действительно нужна (детей на заднем сиденье часто катаете?).

Сама доработка состоит из следующего:
2.1) На место диода D5 устанавливается перемычка.
2.2) Освободившийся диод устанавливается последовательно с R31.
2.3) В точку соединения R31 с D13 (бывший D5) подключают новые элементы: R34, R35, Q6.
Все вновь введенные элементы (D13, R34, R35, Q6) помечены на схеме “парными кавычками”. R34=R35=10кОм; В качестве транзистора подойдёт, практически любой маломощный n-p-n транзистор, желательно с малым напряжением насыщения. Я применил 2Т316А.
Точка соединения R31,D13,R34 получается “на вису”, т.к. печати под эту точку нет, а для всех остальных точек (т.е. для Б, Э и К транзистора Q6, я нашел подходящие точки и сделал только одно сверление в плате для присоединения к существующей печати).
Принцип работы: когда открыта любая дверь, то протекает ток через D9, R30 в базу Q2. Транзистор Q2 насыщается, его коллекторный ток через диод D13 подает питание на стабилитрон ZD1 и микросхему DD1 при выключенном зажигании (обеспечение штатной работы по п.1.2), одновременно вводя в насыщение транзистор Q6. Данный транзистор Q6 блокирует подачу напряжения в базу транзистора Q4 с DD1/к.14 по истечении 5 сек. (при штатной работе по п.1.1).
Таким образом, обеспечивается сохранение штатной работы по п.1.1 и 1.2. Одновременно появляется новая функция п.1.3. (Транзистор Q6 блокирует отпирание Q4 до тех пор, пока открыт Q2, т.е. пока ВКЛЮЧЕНО ЗАЖИГАНИЕ + ОТКРЫТА ДВЕРЬ).
При правильном монтаже элементов, схема никакой настройки НЕ ТРЕБУЕТ.


Эскизы прикрепленных изображений
Прикрепленное изображение
Прикрепленное изображение
Прикрепленное изображение
 


--------------------

I love Harley-Davidson and girls
"Делай Добро и бросай его в воду... Оно не пропадет, Добром тебе вернётся"
Перейти в начало страницы
Вставить ник
+Цитировать сообщение
traffic
сообщение 6.12.2012, 20:36
Сообщение #2


Мегафлудер
*******

Группа: Главные администраторы
Сообщений: 15694
Регистрация: 6.10.2008
Из: Киев, позняки
Пол:



Как по-моему достаточно было замкнуть D5 - будет то же самое: при включённом зажигании и/или включённых габаритах + открытой двери водителя (или любой двери, если замкнуть диод в ногах водителя) будет постоянно звуковой сигнал (который сейчас есть только при открытой двери водителя + включённых габаритах)


--------------------
Связь - как воздух: пока не испортится - её не замечают
Перейти в начало страницы
Вставить ник
+Цитировать сообщение
Dissa
сообщение 6.12.2012, 20:46
Сообщение #3


Мегафлудер
*******

Группа: Главные администраторы
Сообщений: 6643
Регистрация: 15.9.2008
Из: Барышевка, Киевская область
Авто:Nexia N100 16v GLE fully loaded, luxury
Пол:



Не знаю не пробовал, но забыл написать, что катод D5 подключен к катоду D2. На схеме не так как в натуре (когда кинулся переделывать). Но схема работает. Сейчас стоит переделанная на машине. Диод под сиденьем водителя замкнул.


--------------------

I love Harley-Davidson and girls
"Делай Добро и бросай его в воду... Оно не пропадет, Добром тебе вернётся"
Перейти в начало страницы
Вставить ник
+Цитировать сообщение
roma
сообщение 6.12.2012, 20:48
Сообщение #4


Engineer
*******

Группа: Член клуба
Сообщений: 2518
Регистрация: 19.9.2008
Из: Kherson-->Nova Kakhovka-->Cherkasy-->Kirovograd-->Kremenchug-->Cherkasy
Авто:SUZUKI GRAND VITARA 2008
Пол:



Цитата(Dissa @ 6.12.2012, 19:39) *
Плохо однако, на значок не обратил внимание.

На лампочку не обратил внимание скорей всего потому что не пристегиваешься, привык что горит красным, вот и не обратил внимание. У мну много раз пассажир не до закрывал дверь, всегда спасала лампочка, потому как на панели ничего не горит, всегда пристегиваюсь.


--------------------
Упорство и прилежание лучше, чем беспутство и гений.
Перейти в начало страницы
Вставить ник
+Цитировать сообщение
Dissa
сообщение 6.12.2012, 20:52
Сообщение #5


Мегафлудер
*******

Группа: Главные администраторы
Сообщений: 6643
Регистрация: 15.9.2008
Из: Барышевка, Киевская область
Авто:Nexia N100 16v GLE fully loaded, luxury
Пол:



Цитата(roma @ 6.12.2012, 20:48) *
На лампочку не обратил внимание скорей всего потому что не пристегиваешься, привык что горит красным, вот и не обратил внимание. У мну много раз пассажир не до закрывал дверь, всегда спасала лампочка, потому как на панели ничего не горит, всегда пристегиваюсь.

Да нет стараюсь пристегиваится. Специально сделал мультивибратор на NE555. Она у меня моргает с частотой 0.5с., и на ручник тоже. Лампочка на ремень идет с зуммера.


--------------------

I love Harley-Davidson and girls
"Делай Добро и бросай его в воду... Оно не пропадет, Добром тебе вернётся"
Перейти в начало страницы
Вставить ник
+Цитировать сообщение
traffic
сообщение 6.12.2012, 22:01
Сообщение #6


Мегафлудер
*******

Группа: Главные администраторы
Сообщений: 15694
Регистрация: 6.10.2008
Из: Киев, позняки
Пол:



Мне лампочки любые мешают - в т.ч. омывайки.
Потому в нормальном режиме у меня там максимум дальний свет может светиться и любая дверь/ручник/ремень замечаются до того, как тронусь.
По поводу диода в ногах: оригинальная схема предполагает 3-контактный датчик двери водителя: один масса, как и у нашего, один к остальным дверям и один на этот зуммер. В закрытом состоянии двери все 3 контакта разомкнуты, а в открытом - все 3 замкнуты.


--------------------
Связь - как воздух: пока не испортится - её не замечают
Перейти в начало страницы
Вставить ник
+Цитировать сообщение
Dissa
сообщение 6.12.2012, 23:12
Сообщение #7


Мегафлудер
*******

Группа: Главные администраторы
Сообщений: 6643
Регистрация: 15.9.2008
Из: Барышевка, Киевская область
Авто:Nexia N100 16v GLE fully loaded, luxury
Пол:



Имеем, что имеем. Датчики у нас одноконтактные, и на схемах так. А на счет дополнительной звуковой индикации, каждый решает сам, нужно ему или нет. Я просто расширяю возможности.


--------------------

I love Harley-Davidson and girls
"Делай Добро и бросай его в воду... Оно не пропадет, Добром тебе вернётся"
Перейти в начало страницы
Вставить ник
+Цитировать сообщение
Serega2308
сообщение 7.12.2012, 8:45
Сообщение #8


Почетный нексиавод
******

Группа: Пользователи
Сообщений: 1545
Регистрация: 17.10.2010
Авто:Daewoo
Пол:



Когда дверь НЕ ДО ЗАКРЫТА в салоне горит СВЕТ, как это можно не заметить ???
Если горит лампочка на приборке - значит горит свет(ну если на родном плафоне не выключен НАГЛУХО).
У меня с опеля плафоны и там НЕ выключишь

Сообщение отредактировал Serega2308 - 7.12.2012, 8:45
Перейти в начало страницы
Вставить ник
+Цитировать сообщение
Dissa
сообщение 7.12.2012, 9:24
Сообщение #9


Мегафлудер
*******

Группа: Главные администраторы
Сообщений: 6643
Регистрация: 15.9.2008
Из: Барышевка, Киевская область
Авто:Nexia N100 16v GLE fully loaded, luxury
Пол:



Тогда у меня плафона такого не стояло. Сейчас стоит.


--------------------

I love Harley-Davidson and girls
"Делай Добро и бросай его в воду... Оно не пропадет, Добром тебе вернётся"
Перейти в начало страницы
Вставить ник
+Цитировать сообщение
Neighbor
сообщение 7.12.2012, 9:45
Сообщение #10


Активист клуба
*******

Группа: Пользователи
Сообщений: 3011
Регистрация: 30.1.2011
Из: Чернівці
Авто:Daewoo Nexia DOHC GL+
Пол:



Цитата(Dissa @ 7.12.2012, 9:24) *
Тогда у меня плафона такого не стояло. Сейчас стоит.

На родном плафоне, в среднем положении, лампочка загорается при открывании дверей.


--------------------
Краще тюнинг ніж ремонт!!!
Перейти в начало страницы
Вставить ник
+Цитировать сообщение
Dissa
сообщение 7.12.2012, 12:28
Сообщение #11


Мегафлудер
*******

Группа: Главные администраторы
Сообщений: 6643
Регистрация: 15.9.2008
Из: Барышевка, Киевская область
Авто:Nexia N100 16v GLE fully loaded, luxury
Пол:



Это я знаю. Тогда была заблокирована рычагом переключения света в салоне.
Вообще то тема не про лампочку в плафоне.
Начали за здравие - закончили за ... angry2.gif


--------------------

I love Harley-Davidson and girls
"Делай Добро и бросай его в воду... Оно не пропадет, Добром тебе вернётся"
Перейти в начало страницы
Вставить ник
+Цитировать сообщение
Anatoliy
сообщение 18.12.2012, 9:10
Сообщение #12


Ellektrik
*******

Группа: Член клуба
Сообщений: 3553
Регистрация: 16.2.2008
Из: Житомир (Полевая)
Пол:



Цитата(Dissa @ 6.12.2012, 19:39) *
...
2.1) На место диода D5 устанавливается перемычка.
...

При включеных габаритах и выключеном зажигании открываем водительскую дверь и срабатывает предупреждающий зумер. При закорачивании D5 зумер будет работать при откривании любой двери.


--------------------
Кто сказал что электрик не воин света? Он всегда на щите или под щитом.
Перейти в начало страницы
Вставить ник
+Цитировать сообщение
Dissa
сообщение 18.12.2012, 10:04
Сообщение #13


Мегафлудер
*******

Группа: Главные администраторы
Сообщений: 6643
Регистрация: 15.9.2008
Из: Барышевка, Киевская область
Авто:Nexia N100 16v GLE fully loaded, luxury
Пол:



Как раз при открывании любой двери, чтобы зумер работал, отвечает диод под водительской сидушки (в жгуте штатой проводки), на эл.схеме его нет, на самом деле есть.


--------------------

I love Harley-Davidson and girls
"Делай Добро и бросай его в воду... Оно не пропадет, Добром тебе вернётся"
Перейти в начало страницы
Вставить ник
+Цитировать сообщение
DED
сообщение 9.5.2014, 6:40
Сообщение #14





Группа: Пользователи
Сообщений: 1
Регистрация: 9.5.2014
Из: Омск
Пол:



Цитата(Dissa @ 18.12.2012, 15:04) *
Как раз при открывании любой двери, чтобы зумер работал, отвечает диод под водительской сидушки (в жгуте штатой проводки), на эл.схеме его нет, на самом деле есть.

Хочу завести на зуммер сигнал с ручника, постоянно его забываю)).На какой контакт зуммера подать сигнал, так чтобы работа зуммера не изменилась. Наверно через диод, на контакт двери водителя?Откуда лучше взять сигнал , с лампы ручника?

Сообщение отредактировал DED - 9.5.2014, 6:52
Перейти в начало страницы
Вставить ник
+Цитировать сообщение
Dissa
сообщение 9.5.2014, 11:19
Сообщение #15


Мегафлудер
*******

Группа: Главные администраторы
Сообщений: 6643
Регистрация: 15.9.2008
Из: Барышевка, Киевская область
Авто:Nexia N100 16v GLE fully loaded, luxury
Пол:



Цитата(DED @ 9.5.2014, 6:40) *
Хочу завести на зуммер сигнал с ручника, постоянно его забываю)).На какой контакт зуммера подать сигнал, так чтобы работа зуммера не изменилась. Наверно через диод, на контакт двери водителя?Откуда лучше взять сигнал , с лампы ручника?

Можно конечно подумать, но просто одним проводом от лампочки не получится. У меня стоит генератор сигналов на лампу ручника и не пристегнутого ремня, т.е. моргают, а не горят.


--------------------

I love Harley-Davidson and girls
"Делай Добро и бросай его в воду... Оно не пропадет, Добром тебе вернётся"
Перейти в начало страницы
Вставить ник
+Цитировать сообщение
roma
сообщение 9.5.2014, 12:35
Сообщение #16


Engineer
*******

Группа: Член клуба
Сообщений: 2518
Регистрация: 19.9.2008
Из: Kherson-->Nova Kakhovka-->Cherkasy-->Kirovograd-->Kremenchug-->Cherkasy
Авто:SUZUKI GRAND VITARA 2008
Пол:



Цитата(Dissa @ 9.5.2014, 12:19) *
Можно конечно подумать, но просто одним проводом от лампочки не получится. У меня стоит генератор сигналов на лампу ручника и не пристегнутого ремня, т.е. моргают, а не горят.

Схемой поделись drinks.gif
Пардон, не досмотрел первый пост.


--------------------
Упорство и прилежание лучше, чем беспутство и гений.
Перейти в начало страницы
Вставить ник
+Цитировать сообщение

Ответить в данную темуНачать новую тему
1 чел. читают эту тему (гостей: 1, скрытых пользователей: 0)
Пользователей: 0

 



Текстовая версия Сейчас: 19.12.2025, 19:00
Разработка сайта: JetBrain, 2008